400 650 1979
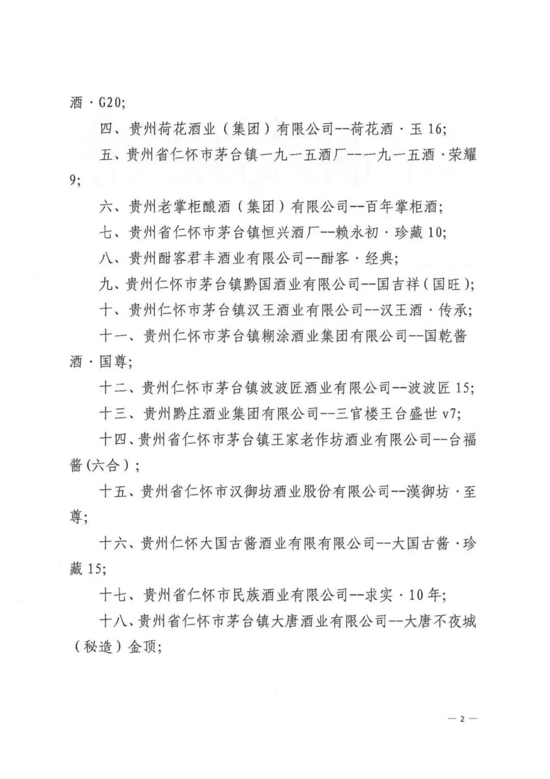
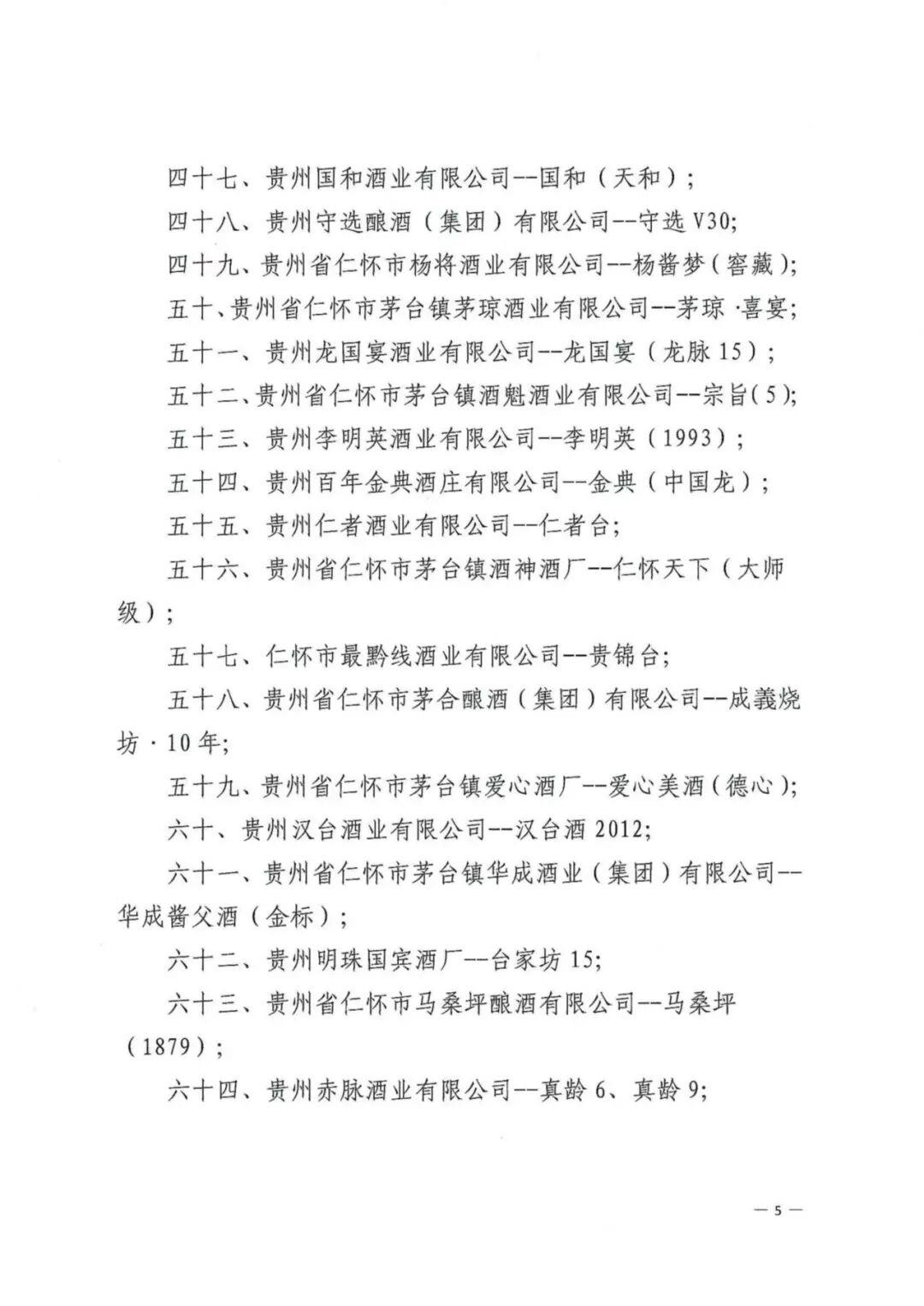
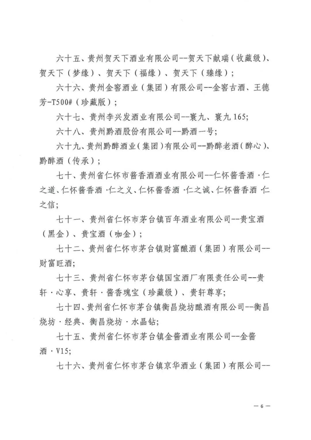
83家酒企获授权使用“中国酱香白酒核心产区(仁怀)”标识
2025-12-26 (来源: 糖酒网)
12月25日,据仁怀酒协消息,根据仁怀市工业能源和科学技术局、仁怀市中小企业服务中心关于《中国酱香白酒核心产区(仁怀)名称及标识图使用管理办法(试行)》的有关规定,现公布第一批“中国酱香白酒核心产区(仁怀)”标示图授权使用企业及产品名单,共有贵州钓鱼台国宾酒业有限公司--钓鱼台国宾酒、贵州怀庄酒业(集团)有限责任公司--怀庄酒、怀庄酒(创始之魂)等83家企业在列(排序不分先后,该通告已于8月份书面印发,此次应读者要求在官微公开发布)。具体名单如下:








相关文章
- 全国糖酒会http://www.tangjiu.cn/tjh.html
- 地方糖酒会http://www.tangjiu.cn/df.html
- 83家酒企获授权使用“中国酱香白酒核心产区(仁怀)”标识
- 2026河南寿酒集团荣耀登陆CCTV-7,共启品牌新章
- 稻花香52度活力星斩获2025 ISGC国际烈酒大奖赛金奖
- 酒业快讯 | 牛栏山36° 轻口味新品抖音首发;水井坊签约梁朝伟为品牌代言人
- 剑南春亮相2025中国国际名酒博览会,荣获酒旅融合大奖
- 新品 | 洋河股份三款生肖酒; 五粮液丙午马年生肖酒
- 金沙酒业与左江花山投资股份有限公司成功举行会谈并签署战略合作协议
- 一月内,李渡高粱1965揽获国内外两项大奖
- 五粮液承办2025中国白酒首席品酒师年会
- 仁怀酒协指导酒企下造沙生产





加专业顾问微信,帮您解决酒产品难题
